🍧HashKing 聚合器
Learn how to optimize staking yield through a single click
在以太坊上有多种质押方式。运行自己的验证器节点、通过 SSV 质押,以及大量流动质押选项,例如 Lido、Rocketpool、Stakewise、Swell Network、Frax 等!
那么用户如何在以太坊上质押时优化收益?HashKing 聚合器是一种智能合约,它利用尖端创新算法,帮助用户发现最佳质押策略。用户需要做的就是点击质押,享受以太币的最大化回报!
聚合器算法
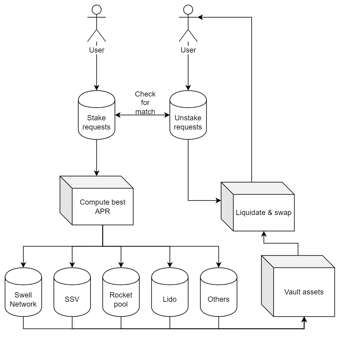
这是 HashKing 聚合器工作原理的简要概述。当用户想要质押或取消质押他们的 Eth 时,后台会发生一系列复杂的计算。它会评估是否有其他人计划质押或取消质押,各种协议的当前预计收益,并找到最佳的质押策略组合。

这是 HashKing 聚合器工作原理的简要概述。当用户想要质押或取消质押他们的 Eth 时,后台会发生一系列复杂的计算。它会评估是否有其他人计划质押或取消质押,各种协议的当前预计收益,并找到最佳的质押策略组合。 after Shanghai Upgrade
风险最小化和收益最大化

现代投资组合理论 (MPT) 是一种选择投资的实用方法,以便在可接受的风险水平内最大化其总体回报。关键见解是,通过结合具有不同预期回报和波动性的资产,可以决定数学上最优的分配,从而最小化目标回报的风险——所有这些最优投资组合的集合被称为有效前沿。这正是 HashKing 聚合器所提供的。
Start staking here now! 现在就开始质押吧!
Last updated
Was this helpful?